恶性肿瘤的治疗一直是医学、化学和分子生物学等学科领域共同关注的研究难点课题。如何将抗肿瘤药物高效率、高精度地传递至肿瘤病变组织则是肿瘤治疗的关键问题所在,而非特异性吸附和脱靶效应是化疗药物向递送过程中经常遇到的两个棘手且又急需解决的问题。核酸适体由于其高特异性、编程性、良好的生物相容性和批量生产等特点,在疾病诊断、生物医药和环境检测等领域具有广阔的应用前景;核酸纳米材料具有纳米可控性和独特的物理、化学性质,被认为是理想的抗癌药物载体。然而,核酸探针或材料的实际应用,特别是在活体诊断和靶向递药领域,仍然面临易降解、药物泄露、载药量少等问题。为了能在体稳定、高效载药与精准治疗,通过研发抗降解的核酸纳米线、核酸精准靶向导弹以及金纳米颗粒表面核酸纳米条纹带的靶向药物载体,91快活林
吴再生教授团队近期在功能核酸/纳米器件肿瘤靶向治疗研究领域,取得多项高水平研究成果。
(1) 针对核酸易降解的性质,课题组成员通过隐藏核酸末端,构建了一个周期性排列的DNA纳米线,并在纳米线外表面组装具有细胞特异性识别能力的发夹或近似发夹结构的适配体,得到DNA纳米线-适配体的核壳型纳米结构(NWs-Aptamer)。这种以线性长条模块组装体为核心、以末端隐藏、发夹型结构适体有序分布为保护外壳的核酸纳米线,组装简便、不需要任何化学修饰,具有表面多价适配体识别效应等,在对病变细胞靶向性结合的同时,具有很强的在体抗降解作用。实验数据证明,NWs-Aptamer可以在血清中稳定存在至少24小时,在荷瘤小鼠中具有足够的时间在肿瘤部位聚集。以此为靶向递药载体,构建了肿瘤核酸诊疗探针,在荷瘤鼠动物模型中取得良好的治疗效果。相关研究成果发表在Angewandte Chemie International Edition 上,91快活林
博士、博士后薛昌和91快活林
访问学者、湖南文理学院张松柏副教授是该文章的共同第一作者,91快活林
吴再生教授和美国伊利诺伊大学香槟分校陆艺教授是通讯作者。

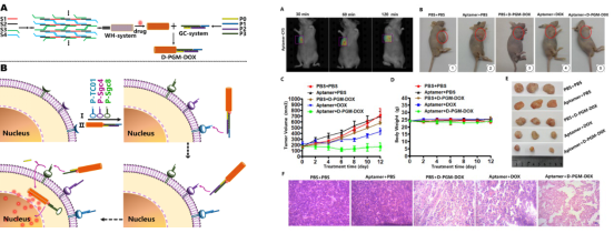
(2) 同种膜蛋白常表达于多种肿瘤细胞膜表面,甚至不同程度地表达于正常细胞表面,致使肿瘤的靶向治疗更具挑战性。为了精准靶向识别肿瘤细胞,通过横向普通碱基杂交与纵向回文粘性末端交联作用发展三维自组装DNA纳米级材料、通过顺序性组装构建核酸逻辑门,课题组成员提出核酸纳米精准制导导弹递药系统(D-PGM)。弹头系统(WH)作为药物加载的主体,结构元件单一、组装快捷、核酸序列设计简易、药物装载方便;而核酸逻辑门是负责肿瘤细胞精准靶向的控制系统(GC),由三段关联改性跟适体匹配的DNA序列组装而成,通过同抓取细胞表面不同膜蛋白核的酸适体杂交而顺序性卸载,能够实现细胞亚型特异性识别。数据结果表明,所构建的核酸纳米载药体系能够在复杂的生物环境中精准地输送抗癌药物到肿瘤病变部位,在荷瘤动物模型中发挥良好的抗癌治疗作用。这一成果发表在Journal of the American Chemical Society上,第一作者是91快活林
硕士研究生欧阳昌合,共同第一作者为91快活林
访问学者、美国伊利诺伊大学香槟分校访问学者、湖南文理学院张松柏博士和91快活林
博士、博士后薛昌博士,吴再生教授与陆艺教授是通讯作者。

(3) 核酸纳米结构与金纳米颗粒的复合材料具有特定的优势:由纳米金核与表面高密度定向组装DNA寡核苷酸外壳组成的球形核酸(SNAs),由于其良好的稳定性和高效的细胞摄取能力,在肿瘤递药系统的构建领域展露头角,可惜细胞内化靶向性有待提高。为了提高核酸纳米结构的药物装载量,课题组成员以纳米金表面固定的寡核苷酸为扩增引物,经RCA扩增、再一步退火,发展了金纳米颗粒表面核酸纳米条纹带。所构建的DNA核酸纳米条纹带,与常规DNA折纸结构相比,规避了大量脚手架DNA短链的设计和合成,能够一步完成组装。通过与AS1411核酸适配体结合,有效提高纳米金/DNA纳米条纹带(Au-R2A)的肿瘤靶向递药输送(DOX)作用。每个Au-R2A组装复合体可以装载7.6 ´ 105个Doxorubicin 阿霉素抗癌药物分子。该纳米药物递送体系兼具很高的血清稳定性、优越的药物装载能力和良好的肿瘤靶向杀伤能力。相关结果发表该论文发表在Angewandte Chemie International Edition上,91快活林
硕士研究生张书馨和陈畅是该文章的并列第一作者,91快活林
吴再生教授和加拿大麦克马斯特大学李应福教授是通讯作者。

这些课题研究得到国家自然科学基金委员会项目(21775024)、福建省自然科学基金重点项目(2019J01070133)和国家级人才项目等基金项目的支持。
论文信息1:
//onlinelibrary.wiley.com/doi/abs/10.1002/anie.202004805
Chang Xue, Songbai Zhang, Xin Yu, Shuyao Hu, Yi Lu,* and Zai-Sheng Wu*, Periodically Ordered, Nuclease-Resistant DNA Nanowires Decorated with Cell-Specific Aptamers as Selective Theranostic Agents, Angewandte Chemie International Edition, 2020, accepted,DOI: 10.1002/anie.202004805 and 10.1002/ange.202004805
论文信息2:
//pubs.acs.org/doi/10.1021/jacs.9b09782
Changhe OuyangSongbai ZhangChang XueXin YuHuo XuZhenmeng WangYi Lu* and Zai-Sheng Wu*, Precision guided missile-like DNA nanostructure containing warhead and guidance control for aptamer-based targeted drug delivery into cancer cells in vitro and in vivo, J. Am. Chem. Soc. 2020, 142, 3, 1265-1277
论文信息3:
//onlinelibrary.wiley.com/doi/abs/10.1002/anie.202005624
Zhang, S., Chen, C., Xue, C., CHANG, D., Xu, H., SALENA, B., Li, Y. and Wu, Z. (2020), Ribbon of DNA Lattice on Gold Nanoparticles for Selective Drug Delivery to Cancer Cells. Angewandte Chemie International Edition Accepted Author Manuscript. doi:10.1002/anie.202005624